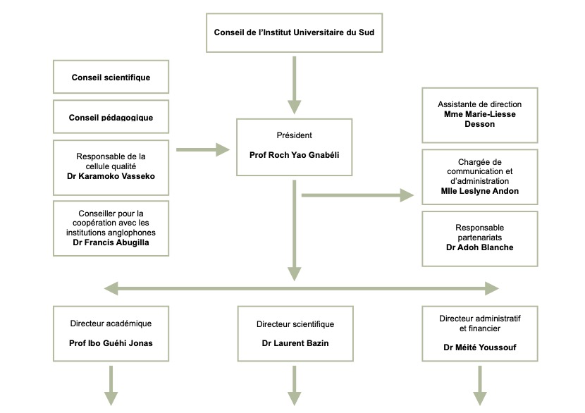
Direction
Président : Prof. Roch Yao Gnabéli
Assistante de direction : Marie-Liesse Desson
Directeur académique : Prof. Ibo Guéhi Jonas
Directeur scientifique : Dr Laurent Bazin
Directeur administratif et financier : Dr Meité Youssouf
Responsable de la cellule qualité : Dr Karamoko Vasseko
Organigramme


Conseil De l’institut Universitaire du Sud
• Président : Roch YAO GNABÉLI, président de l’Institut universitaire du Sud, professeur titulaire
• Le directeur académique : IBO Guéhi Jonas, directeur de recherches
• Le directeur scientifique : BAZIN Laurent, chargé de recherches
• Le directeur administratif et financier : MEITÉ Youssouf, maître assistant
• Le représentant des enseignants : DROH Rusticot, maître de conférences
• Le représentant du personnel : MONSAN Adiko Elvis, docteur
• Le représentant des étudiants (élu annuellement)
• Le représentant du secteur privé : M. N’GUESSAN Yao André, président-directeur du Cabinet International Group SARL
• Le représentant de partenaires : M. DJÉTY Aimé, directeur technique de la marie de Jacqueville
Conseil pédagogique de l’Institut universitaire du sud
• Président : Prof. Jonas IBO GUEHI, Directeur de recherches, président académique de l’Institut universitaire du Sud
• Dr Rusticot DROH, Maître de conférences, Université Félix Houphouët-Boigny, Abidjan
• Dr Claver DJIRIEOULOU, Maître-assistant, Université Jean Lorougnon Guédé de Daloa
• Dr Martine GBOUGNON, Maître-assistante, Université Félix Houphouët-Boigny, Abidjan
• Dr Dorcas ZRIGA, Maître-assistante, Université Félix Houphouët-Boigny, Abidjan
• Dr SANOGO Aly Balé, Maître-Assistant, Institut national des la jeunesse et des sports
• Dr BLA Ypodé, Assistant, Université de San Pédro
Conseil scientifique de l’Institut universitaire du Sud
• Président : BAZIN Laurent, directeur scientifique de l’Institut universitaire du Sud, anthropologue, chargé de recherches au CNRS-CLERSÉ, CESSMA, France
• ABOUA Gustave, directeur général de l’environnement et du développement durable (Ministère), Enseignant-Chercheur à l’Université Nangui Abroguoa (Abidjan)
• ADOH bissé Blanche Danielle, maitre assistante à l’université Péléforo Gon Coulibaly de Korhogo
• BENBEKHTI Omar, professeur de sociologie à l’Université d’Oran, Algérie
• BLANC Maurice, professeur émérite de sociologie, Université de Strasbourg, France
• DROH Rusticot, docteur en sociologue, enseignant-chercheur, Université Félix Houphouët-Boigny, Abidjan
• IBO Guéhi Jonas, socio-Historien, Université Nangui Abrogoua, Abidjan, directeur académique de l’Univ-Sud
• KABORE Moïse, sociologue et politologue, Directeur de département à l’Institut Catholique des Arts et Métiers (ICAM), École d’Éthique et de Gouvernance (EEG), Toulouse, France
• KONATE Souleymane, professeur d’écologie, Université Nangui Abrogoua (Abidjan), Chef de l’unité de recherche sur l’écologie et la biodiversité (UREB), Université Nangui Abrogoua, directeur adjoint, WASCAL GRP-CCB / CEA-CCBAD, Université Félix Houphouët Boigny
• LOGNON Jean-Louis Sagbo, maître de conférences, Université Félix Houphouët-Boigny, Abidjan
• TAGRO Josée Marcelle, sociologue, maître-assistante, Université Félix Houphouët-Boigny, Abidjan.
